信息来源:平顶山市新华区人民政府
为深入贯彻党的十九大精神,全面落实中央和省委、市委关于深化人才发展体制机制改革的政策精神,加强新华区人才队伍建设,根据中共河南省委办公厅、河南省人民政府办公厅《关于印发<中国·河南招才引智创新发展大会“2021招才引智专项行动”总体方案>的通知》(豫办发电〔2021〕19号)、《中共平顶山市委平顶山市人民政府关于全面推进“鹰城英才计划”加快创新驱动发展的实施意见》(平发〔2018〕12号)等文件精神,结合我区经济社会发展需要,经研究决定,拟通过招才引智创新发展大会公开引进高层次人才29名。
一、引进对象
全国普通高等院校本科以上学历毕业生。
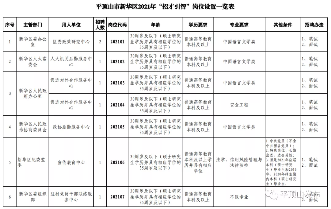
二、具体岗位计划



三、报名资格和条件
(一)报名应具备的条件
1. 拥护中华人民共和国宪法,坚持党的路线、方针、政策,具有为人民服务、无私奉献的精神;2.身体健康、作风正派、遵纪守法、品行端正、热爱事业单位工作,能吃苦耐劳,有敬业精神;3.本科生年龄在30周岁以下(1991年1月1日以后出生),硕士研究生年龄在35周岁以下(1986年1月1日以后出生);4.岗位所需要的其他条件。
(二)凡有下列情况之一的,不得报名
1. 曾受到刑事处罚、劳动教养或者涉嫌犯罪正在接受调查的人员;2.尚未解除党纪、政纪处分或正在接受纪律审查的人员;3.曾被开除公职人员;4.五年内曾在公务员招录、事业单位公开招聘考试中被认定有舞弊行为等严重违反招聘纪律行为的人员;5.纳入失信被执行人名单的人员;6.新华区行政事业单位在编在职人员;7.国家和省、市另有规定不得应聘到事业单位的人员;8.其他不符合报考资格条件要求的。
四、引进程序
(一)发布公示信息
新华区人民政府网站(网址:www.xinhuaqu.gov.cn)为本次招聘工作指定信息发布网站,有关招聘信息及相关事项,均通过该网站进行发布。报考人员在应聘期间及时了解网站发布的最新信息,并保持所留联系电话全天24小时通讯畅通,因本人原因错过重要信息而影响考试聘用的,责任自负。
(二)报名
本次报名采用现场报名并进行信息确认的方式。
1.报名时间:2021年中国·河南招才引智创新发展大会召开期间:2021年10月23日-24日(具体时间地点以大会召开通知为准)。
2.报名方式:报考人员在招才引智创新发展大会召开期间持报名所需材料原件及复印件进行现场确认。
3.报名所需材料:(1)《2021年中国·河南招才引智创新发展大会平顶山市新华区事业单位高层次人才引进报名表(附件2)一式两份;本人有效身份证、毕业证、学位证、有效期内《教育部学历证书电子注册备案表》、在职人员需提供单位同意报考的证明等相关证件的原件扫描件。(2)现场确认:上述材料原件、复印件及近期一寸免冠照片两张。
4.资格审查。资格审查贯穿此次人才引进全过程,根据报考人员提交的相关材料进行资格审查并及时将结果反馈本人。
5.注意事项。(1)每个报考人员只能选择一个岗位进行报名;报名人员在两个及以上岗位报名,一经发现取消引进资格。(2)资格审查贯穿引进工作全过程。报考人员报名时提交的信息和提供的有关材料必须真实有效,一经发现不符合引进条件、弄虚作假的或违反引进规定的,将取消其考试、聘用资格,由此产生的一切后果由个人承担;(3)通过资格审查的人员名单,将在平顶山市新华区人民政府网站进行公告,请应聘人员注意及时关注保持电话畅通。因考生自身原因未按照公告要求进行相关工作的,后果由本人承担。
(三)考试与考核
本次引进高层次人才报名人数以现场签订的意向书人员为准,考试考核方式视报名情况采取笔试加面试或直接面试的方式进行。考试与考核办法另行制定,并在平顶山市新华区人民政府网站进行发布。
(四)体检和考察
根据考试总成绩,分岗位从高分到低分按照1:1的比例确定体检人员(考试总成绩并列,取笔试成绩高者,笔试成绩相同时,以面试成绩由高分到低分顺序确定体检人选)。体检标准参照人事部、卫生部《关于印发〈公务员录用体检通用标准(试行)〉的通知》(国人部发〔2005〕1号),人事部办公厅、卫生部办公厅《关于印发〈公务员录用体检操作手册(试行)〉的通知》(国人厅发〔2007〕25号)与历次修订内容,及省委组织部、省人力资源和社会保障厅、省公务员局《关于印发〈河南省公务员录用体检组织工作流程(试行)〉的通知》(豫人社办〔2013〕88号)的规定执行。
对体检结果有疑问的,可在接到体检结论7日内,根据有关规定复检,复检只能一次,体检结果以复检结论为准。因体检不合格等造成的岗位空缺,递补对象从报考同一岗位并参加面试的人员中,按照考试总成绩从高分到低分的顺序依次确定。
体检合格者确定为考察对象。考察内容主要是思想政治、道德品质、能力素质、现实表现、遵纪守法等方面的情况,核实其招聘过程中提交的信息和材料是否真实、准确。
考察阶段如出现自动放弃造成岗位空缺的,根据考试总成绩,从高分到低分等额依次递补体检、考察。考察不合格等因素造成岗位空缺的,按总成绩从高分到低分依次递补。
(五)公示和聘用
考察合格人员确定为拟引进人才并进行公示,公示期为7个工作日。公示期满且无异议,按照工作流程办理入编、工资待遇等相关手续。
五、政策待遇
1.引进的全国普通高等院校本科毕业生安排到平顶山市新华区财政全供事业单位岗位,试用期一年,试用期间的工资福利待遇按照区财政全供事业单位岗位执行标准。试用期满,由聘用单位进行综合考核。考核合格的正式聘用,试用期考核不合格的取消聘用。
2.本次引进的全国普通高等院校毕业生在平顶山市新华区最低服务年限不少于5年(含试用期),在单位工作最低服务期限内,不得申请调离工作或参加任何招录(招聘)考试。
3.本次引进的全国普通高等院校毕业生纳入全区高层次人才库进行重点跟踪服务管理。
六、其他事项
(一)本次引进在区委、区政府领导下,由平顶山市新华区招才引智工作领导小组办公室负责实施。
(二)为确保招聘工作公开、公平、公正,整个引进过程接受新华区纪委监委和社会广泛监督。
(三)本次公开招聘设立咨询电话:0375-7071095。
本《公告》未尽事宜按照国家、省、市相关文件规定执行,由平顶山市新华区招才引智工作领导小组办公室负责解释。